No products in the cart.
Envío inmediato de comprobantes electrónicos al SRI
Este es el punto final de información: aquí encontrarás los flujos reales de autorización, cómo se comporta Wanqara cuando el SRI está lento o caído, y qué hacer si el SRI no autoriza un comprobante. Todo en un solo lugar
Envío inmediato
Al crear un comprobante, Wanqara inicia automáticamente la firma y la transmisión al SRI.
Seguimiento y estados claros
Wanqara registra la recepción, consulta la autorización y muestra estados comprensibles para tu operación.
Reenvío Automático
Si el SRI está en cola o no responde, Wanqara reintenta y continúa el proceso cuando el servicio se restablece.
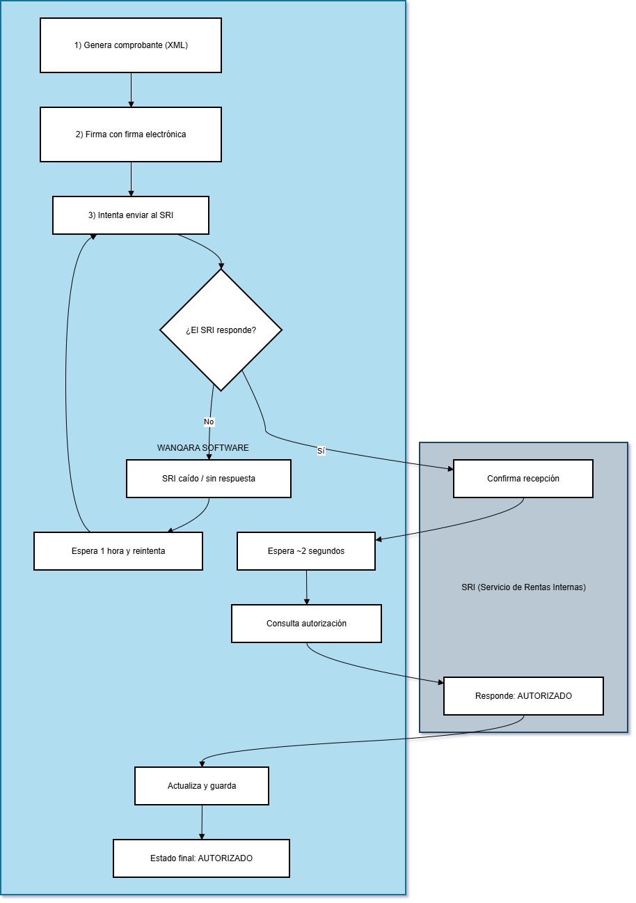
Flujos de autorización (3 escenarios reales)
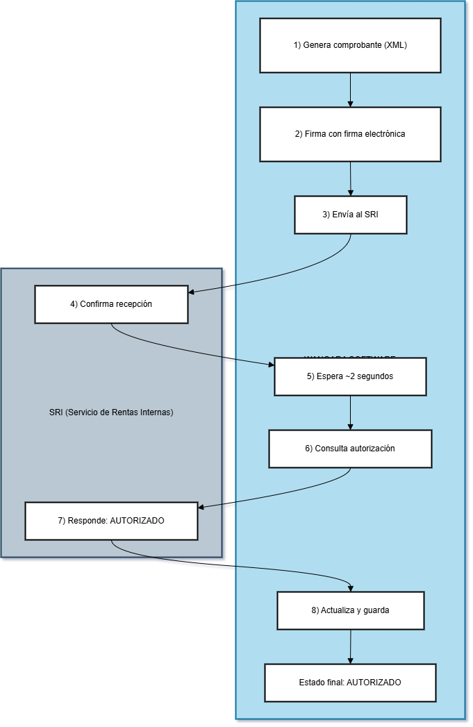
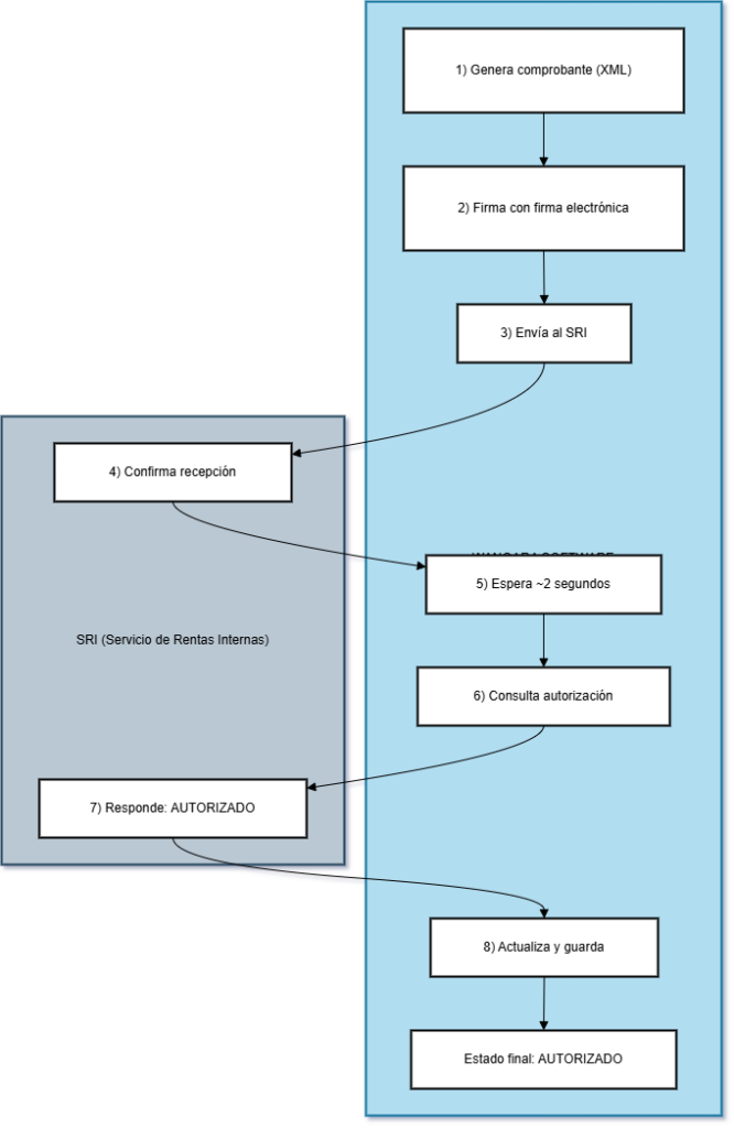
Flujo 1 - autorización normal
Apenas se crea el comprobante, Wanqara lo firma, lo transmite al SRI, consulta el estado y normalmente recibe AUTORIZADO en segundos.
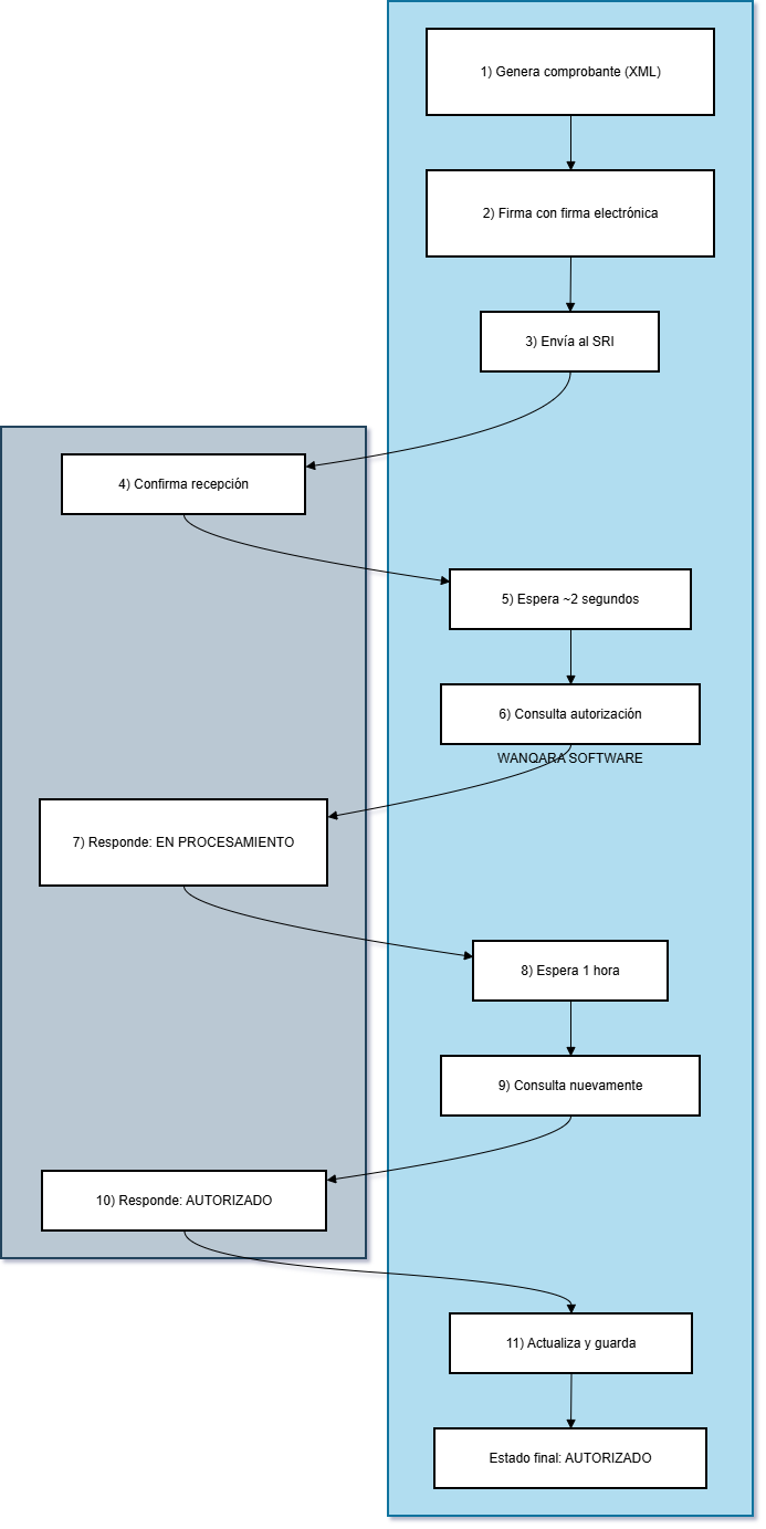
Flujo 2 - SRI en cola (En Procesamiento)
El SRI confirma recepción, pero indica EN PROCESAMIENTO. Wanqara mantiene seguimiento y vuelve a consultar hasta obtener AUTORIZADO.
Flujo 3 - SRI sin respuesta (Caído)
Si el SRI no responde, Wanqara mantiene el comprobante seguro y realiza reintentos automáticos hasta que el SRI se restablezca y el flujo termine.
Si ves estados como Enviado o En procesamiento, significa que Wanqara ya está gestionando el envío y/o el seguimiento del comprobante.
Normativa aplicable (SRI)
Wanqara Software se encuentra alineado a las Resoluciones del SRI NAC-DGERCGC25-00000014 y su reforma NAC-DGERCGC25-00000017. Aquí te dejamos los enlaces oficiales para consulta.
Qué significa para tu operación
En la práctica, esto se traduce en un flujo donde el comprobante se gestiona en línea con el SRI desde el momento de su emisión, y se mantiene el seguimiento del estado hasta obtener la respuesta final.
- Proceso automático desde la creación del documento.
- Estados visibles dentro de Wanqara (incluye mensajes del SRI).
- Herramientas de gestión en caso de no autorización (XML, PDF, reenvío, acciones manuales cuando aplique).
Si un documento queda no autorizado, revisa primero el detalle en
Transacciones → Documentos Electrónicos.
Resoluciones (SRI)
Preguntas frecuentes
Estas respuestas están pensadas para usuarios finales y equipos de caja/administración
¿Wanqara envía mis comprobantes al SRI de forma inmediata?
Sí. Al crear un comprobante electrónico, Wanqara ejecuta automáticamente la firma y el envío al SRI, y realiza el seguimiento del estado hasta obtener la respuesta
¿Qué significa “EN PROCESAMIENTO”?
Significa que el SRI recibió el comprobante, pero aún no finaliza la autorización. Wanqara continúa consultando hasta obtener el resultado final
¿Qué pasa si el SRI está caído o no responde?
Wanqara mantiene el comprobante seguro y realiza reintentos automáticos hasta que el servicio del SRI se restablezca. Una vez que el SRI responde, el proceso continúa hasta completar la autorización cuando corresponda
¿Dónde veo por qué el SRI no autorizó?
En Transacciones → Documentos Electrónicos verás el estado, los mensajes del SRI y opciones para gestionar el documento: ver XML, ver PDF, reenviar por correo y acciones manuales cuando aplique.
¿Listo para dar el siguiente paso con un Sistema de Facturación en la nube?
Descargo de responsabilidad
Wanqara Software automatiza el proceso de firma, transmisión, consulta y reintentos conforme a la normativa vigente. Sin embargo, la autorización final de los comprobantes depende exclusivamente del SRI y de sus validaciones. Existen casos en los que el SRI puede no autorizar documentos por diferentes factores, incluyendo (sin limitarse a): validaciones tributarias, inconsistencias de datos, reglas aplicables al tipo de comprobante, condiciones del contribuyente o indisponibilidad del servicio del SRI.
Para estos escenarios, Wanqara centraliza los motivos reportados por el SRI y ofrece herramientas de gestión en Transacciones → Documentos Electrónicos, incluyendo ver XML/PDF, reenvío por correo y acciones manuales cuando corresponda.

Deja una respuesta